Skip to main content
  1. Right Decisions
  2. GGC - Clinical Guidelines
  3. Paediatrics
  4. Back
  5. Anaesthetics (Paediatric)
  6. Analgesia for chest wall trauma in paediatrics (1243)

Analgesia for chest wall trauma in paediatrics (1243)

Warning

Objectives

This guideline covers the management of pain in chest wall trauma within the Royal Hospital for Children. It aims to improve the comfort of this complex group of patients and provide a standardised general approach, thereby reducing variation and the need to consult with colleagues from the adult patient sector.

Scope

This guideline is intended to be used in the care of children and young people with acute chest wall trauma after initial stabilisation. It is not a comprehensive guide and is instead intended to provide recommendations which staff can utilise to formulate a management plan.

Significant chest wall injuries in children are relatively infrequent. However, they can result in significant morbidity/mortality and present an analgesic challenge.

Due to the increased compliance of the paediatric patient’s chest wall, a high energy injury is usually required to cause rib fractures. This means underlying pulmonary contusions and/or visceral or vascular injuries are highly likely. Clinical examination and investigations should be directed towards identifying any associated injuries. In infants, non-accidental injury must also be considered.

It is becoming more common in adult practice to use rib fracture scoring to risk-stratify patients and to guide analgesic techniques. There is not a comparable score in widespread use within paediatrics, and so at present cases must be considered on an individual basis. This guideline aims to prompt good analgesic management and facilitate interdisciplinary discussion.

Roles / responsibilities

This guideline is intended to be used by both medical and nursing staff involved in the ongoing care of children and young people with acute chest wall trauma. This will most frequently be in PICU and ward 3B, although may involve others.

Programming of major analgesic devices should only be undertaken by members of the pain team, anaesthetists, or appropriately trained staff.

Likewise, local anaesthetic blocks and top-ups of these should only be performed by appropriately trained anaesthetists/medical staff. It is their responsibility to ensure any blocks performed are within their competency.

Pain scoring

The figure below shows the pain scores used within the RHC across pain team documentation.

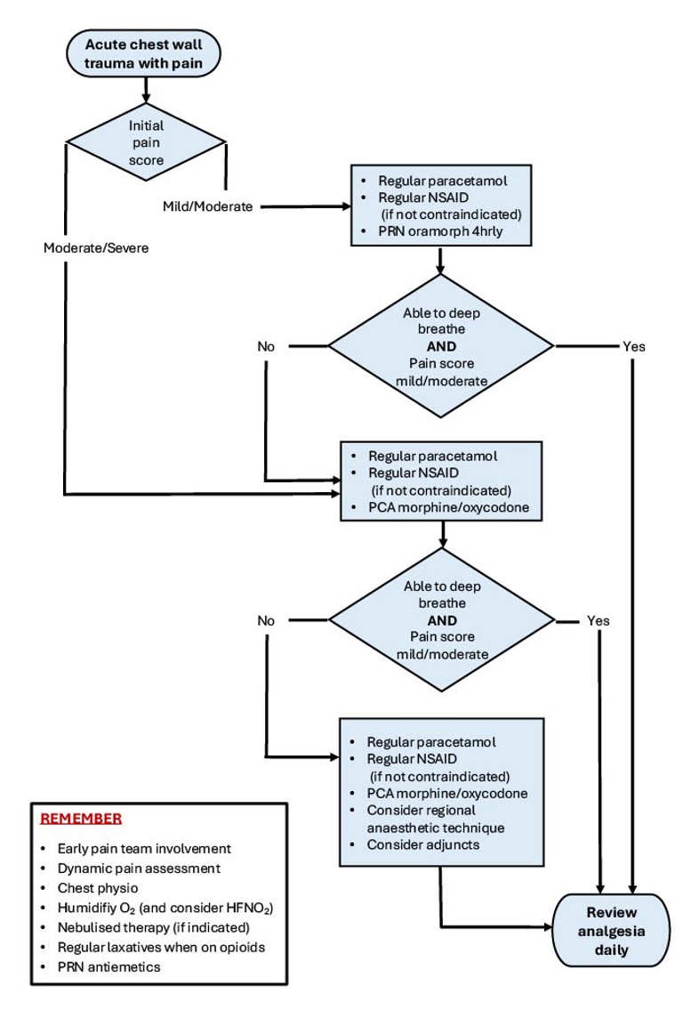
Initial analgesic management

A flowchart for initial management is available at the end of this guideline although this excludes immediate pain control in the emergency department as that is outwith the scope of this guideline. As these patients can pose a significant analgesic challenge, please consider early involvement of the Pain Team by contacting 84319/84320 in hours or the resident anaesthetic trainee on 84342 out of hours.

The starting point for pain relief should be guided by the patient’s initial pain score. Those with mild to moderate pain may be manageable on oral analgesia but there should be a low threshold for escalation given the potential impact on respiratory dynamics and overall morbidity.

Ongoing pain assessment should be of dynamic pain in order to titrate appropriately i.e. based on movement or deep breathing.

Simple analgesia

All patients should receive:

  • Regular paracetamol

6 hourly (15mg/kg for children over 1 year, max 1g per dose)

  • Regular NSAID

1st line ibuprofen 8 hourly (7.5mg/kg for children over 6 months, max 400mg per dose)

Specific contraindications to these in trauma may include significant liver dysfunction for paracetamol, and gastric injury/renal dysfunction/low platelets/coagulopathy for non-steroidal anti-inflammatories.

Both paracetamol and NSAIDs should be given via the enteral route where possible.  Rectal preparations are also available where appropriate.

IV paracetamol can be given where no oral route is available.  For analgesic dosing, including in the infant and neonate population, please refer to the APRS guidelines (Acute pain relief services protocol (APRS), paediatrics (1119) | NHSGGC)

IV diclofenac 1mg/kg (max 50mg/dose) 12hrly can be used in the short-term as an alternative to ibuprofen if no oral route.

Opioids

As required oral morphine 0.1 - 0.2 mg/kg can be used with an initial dosing interval of 4 hourly although this interval may be reduced on the advice of the pain team.

Oral oxycodone 0.1-0.2mg/kg (4 hourly initially) is an alternative when side effects are a problem or in renal dysfunction. 

For more severe pain, a PCA/NCA technique can be used, ensuring the patient is loaded appropriately if still uncontrolled.

Adjuncts

On the advice of the pain team, other adjuncts may also be added.

This includes ketamine if on PICU, or oral/transdermal clonidine in a ward setting.

Regional analgesia

Regional analgesia may be used for escalation of pain relief, but the following should also prompt early consideration:

  • High severity of injuries e.g. multiple fractured ribs, bilateral injuries, flail segment
  • Chest drain in situ
  • Oxygen requirement
  • Pre-existing respiratory disease
  • Difficult to control initial pain

Non-analgesic considerations

For overall care of the patient the following are also important:

  • Humidify oxygen therapy where possible to aid sputum clearance (including consideration of high-flow nasal oxygen)
  • Nebulised therapy where appropriate
  • Regular laxatives if receiving daily opioids
  • Antiemetics as required

Regional analgesic techniques

If regional analgesia may be warranted, please make a referral to the Duty Consultant Anaesthetist on 84842 during working hours (Mon – Fri, 08:00 – 17:00). This should be from a senior decision-making clinician in your specialty.

During the weekend and on weekdays 17:00 – 08:00, referrals may be directed to the Resident Anaesthetic Trainee on 84342, who can then discuss with a senior member of the anaesthetic team if appropriate.

The choice of regional analgesia is up to the discretion of the anaesthetist performing the procedure and may depend on the availability and experience of practitioners, as well as the condition and coagulation status of the child.

Please check a recent full blood count and coagulation screen prior to referral.

Possible techniques include:

  • Thoracic epidural (TEA)
  • Paravertebral block (PVB)
  • Erector spinae plane block (ESP)
  • Serratus anterior plane block (SAP)

Note that these are all intended to be performed as catheter techniques to allow ongoing top-ups.

Thoracic epidural analgesia is often held as the ‘gold standard’ for bilateral injuries.

The remaining techniques may be more appropriate for unilateral injuries but may also be performed on both sides. For injuries extending beyond the area of one or two adjacent ribs, these techniques are thought to provide better coverage with an intermittent bolus vs continuous infusion of local anaesthetic and so require regular top-ups given by the pain/anaesthetic team. If the injury is isolated to a small area, continuous local anaesthetic infusion may be considered to reduce workload.

Timing of regional analgesia

In order to facilitate insertion of a regional block, most children will require sedation or a general anaesthetic. Ideally this could be timed with another procedure in theatre e.g. orthopaedic fixation of other injuries. Alternatively, if the child is already intubated and sedated in PICU, blocks may be performed in the unit to facilitate weaning and comfort upon extubation. In rarer extenuating circumstances, a discussion with the duty anaesthetist may be necessary to consider anaesthesia solely for insertion of a regional block.

Timing of blocks is of special importance in children with unstable c-spine injuries, or where this has not been excluded. This is due to potential positioning issues – a log roll may be needed for an extended period of time and therefore there must be additional consideration given to the risk/benefit of performing a block.

Care and removal of regional block catheters

For care, monitoring and removal of thoracic epidural catheters, please refer to the existing acute pain relief service documentation and guidelines.

Other nerve block catheters do not have the same monitoring requirements e.g. Bromage scores are not required. However, the following should apply:

  • Insertion sites are to be kept sterile and covered with a clear occlusive dressing
  • Monitor daily for signs of infection, dislodgement, or leaking at the insertion site
  • The filter/clip should not be removed from the catheter whilst in situ – inform the pain team/duty anaesthetist as soon as possible if this occurs
  • Use existing local anaesthetic infusion paperwork for continuous infusions
  • For intermittent boluses, each dose should be signed for on HEPMA
  • After a bolus through the catheter, monitor BP, HR, RR, and SpO2 every 5 mins for 15 mins
  • In general, catheters can stay in for a maximum of 72hrs, although longer durations can be safe and may be considered at the discretion of a consultant anaesthetist
  • Catheters should only be removed by a suitably trained member of the pain team or anaesthetist

Flowchart for management of pain in acute chest wall trauma

Editorial Information

Last reviewed: 05/01/2026

Next review date: 31/01/2029

Author(s): Dr Adam Stark.

Version: 1

Author email(s): alana.odwyer@nhs.scot.

Approved By: RHC Guidelines Group

Document Id: 1243

References

Garcia VF, Gotschall CS, Eichelberger MR, Bowman LM. Rib fractures in children: a marker of severe trauma. J Trauma. 1990 Jun;30(6):695-700. PMID: 2352299.

Sweet AAR, de Bruin IGJ, Peek J, IJpma FFA, van Baal MCPM, Leenen LPH, Houwert RM. Epidemiology and outcomes of traumatic chest injuries in children: a nationwide study in the Netherlands. Eur J Pediatr. 2023 Apr;182(4):1887-1896. doi: 10.1007/s00431-023-04828-1. Epub 2023 Feb 18. PMID: 36807757; PMCID: PMC10167109.

Chin KJ, Versyck B. Defining the optimal local anaesthetic infusion regimen for erector spinae plane block catheters: the devil is in the details. Br J Anaesth. 2024 Oct;133(4):730-733. doi:10.1016/j.bja.2024.07.006. Epub 2024 Jul 29. PMID: 39079794.

Adhikary SD, Liu WM, Fuller E, Cruz-Eng H, Chin KJ. The effect of erector spinae plane block on respiratory and analgesic outcomes in multiple rib fractures: a retrospective cohort study. Anaesthesia. 2019 May;74(5):585-593. doi: 10.1111/anae.14579. Epub 2019 Feb 10. PMID: 30740657.