Skip to main content
  1. Right Decisions
  2. GGC - Primary Care
  3. Diagnostics
  4. Back
  5. Diagnostics Clinical Guidelines
  6. Ovarian Pathology in Postmenopausal Adults (549)

Ovarian Pathology in Postmenopausal Adults (549)

Warning

Objectives

To provide referral, assessment and management pathways for those where an ovarian pathology is detected.

Audience

Those in primary and secondary care and within diagnostic services who are involved in the care of postmenopausal adults with ovarian pathology

Please report any inaccuracies or issues with this guideline using our online form

Ovarian cysts are common in post-menopausal women and may be discovered during investigation of gynaecological symptoms or during imaging for other reasons.

Many of these cysts will have a low risk of malignancy, and not all of these lesions need to be managed surgically. However, it is important to triage women appropriately to decide the correct management and follow up.

For the purpose of this guideline, post-menopausal status is defined as follows

  • 12 or more months since last period in the absence of pregnancy
  • Age ≥50 years of age for those using hormonal medication (contraception or HRT)
  • Age ≥50 years of age for those with a prior history of hysterectomy or endometrial ablation causing amenorrhoea

Investigations

Ultrasound Imaging

Imaging of ovarian cysts should be by transvaginal ultrasound (TVUS) which offers greater sensitivity than the transabdominal method. However, larger cysts may require to be assessed abdominally.

Where imaging is not undertaken in a gynaecology setting, and the sonographer is not performing TVUS at the time of initial scan, they must ensure a TVUS is arranged and performed ideally within 6 weeks.

MRI and CT imaging

Routine use of other imaging techniques with MRI or CT is not recommended, although these may be of value in selected cases where further imaging is required.

CA125

CA125 may be elevated in many physiological and pathological conditions, with gynaecological and non-gynaecological causes.  Elevated CA125: investigation & management, Gynaecology (1113)

The widely accepted normal range of CA125 in GGC is 0-35iu/ml.

The Risk of Malignancy Index (RMI I)

The use of RMI I scoring has been shown to be an effective method of determining women who are at low or high risk of malignancy.  This will determine the need for onward referral and management required.

Use of the original RMI I calculation remains the most utilised, widely available and validated effective scoring system, with modifications using RMI II, RMI III and RMI IV systems showing no clinical benefit [2].

RMI I scoring includes measurement of CA125 and the assessment of specific ultrasound features. Therefore, ultrasound reporting must detail the morphological features present to enable calculation of the RMI I accurately.

Calculation of RMI I

The method for calculation of RMI is outlined below.  The parameters used are Ultrasound score (U), Menopausal status (M) and CA125 (iu/ml).

RMI I = U x M x CA125
  • The ultrasound result is scored 1 point for each of the following characteristics: multilocular cysts, solid areas, metastases, ascites and bilateral lesions. U = 0 (for an ultrasound score of 0), U = 1 (for an ultrasound score of 1), U = 3 (for an ultrasound score of 2–5).
  • The menopausal status is scored as 1 = premenopausal and 3 = postmenopausal. This guideline is directed at postmenopausal women and therefore all will be allocated the same score of 3 for menopausal status.
  • Serum CA125 is measured in iu/ml

Interpretation of RMI I score

An RMI I of <200 is used as a cut off for malignancy risk.

If the RMI is >200, a USOC referral must be made to gynaecology and the case should then be referred to the Gynaecology/Oncology MDT via Teams for decision regarding diagnosis and further management. 

A CT scan of chest, abdomen and pelvis (with contrast where appropriate) should be arranged in the interim as per West of Scotland Cancer Network, Guidelines for imaging of Gynaecological Malignancy (651).  Currently, this can only be requested in secondary care and should be considered at point of vetting.  If ordered at point of vetting, the results should be reviewed by the clinician who then assumes care after clinic appointment.

If the RMI is <200, but the woman is symptomatic or CA125 >35, then surgical management should be considered.   Surgery should also be considered if the RMI is < 200 but the cyst >5cm in diameter.

Ovarian torsion should be managed as an emergency, and surgery in these cases should not be delayed to await gynaecological oncology team MDT discussion.

Management of ovarian pathology and primary care referral pathways

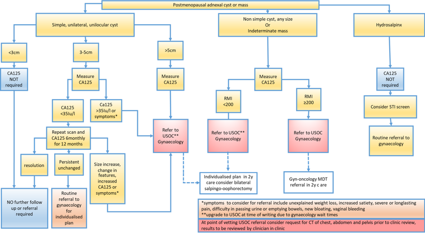
The referral pathways are summarised in Appendix 1.

Simple unilateral, unilocular ovarian cysts measuring <5cm, in the presence of a normal CA125, should be managed conservatively in the vast majority of cases.  This can be managed in primary care with referral to gynaecology where needed (see below).

Simple, unilateral, unilocular ovarian or adnexal cysts

Cyst size

Ca125 required

Follow up /referral schedule

< 3 cm cyst

no

No follow up required

 

3 - 5cm cyst

Yes*

If CA125 < 35IU/L repeat TVUS and CA125 at 6 monthly intervals for 1 year if cyst persists.  This can be performed in primary care.

If no change or there is a reduction in size and CA125 < 35IU/L, discharge without Gynaecology referral

If symptomatic** or an increase in size or change in features, USOC referral to Gynaecology with repeat CA125.

> 5cm cyst

 

Yes*

Urgent** referral to gynaecology with updated CA125 for consideration of surgical removal.

If symptomatic***, USOC referral to gynaecology.

* If CA125 is not known, recommend this in the report.

**At time of writing guideline, this can be upgraded to USOC due to waiting times for gynaecology clinic.

***symptoms  to consider for referral include unexplained weight loss, increased satiety, severe or longlasting pain, difficulty in passing urine or emptying bowels, new bloating, vaginal bleeding

Non-Simple Ovarian or Adnexal Cysts

Mass type

Ca125 required

Follow up /referral schedule

Any size, non simple cyst

Or

Indeterminate cyst/mass

Yes*

Refer to gynaecology with CA125 and calculation of RMI

RMI <200 USOC referral to gynaecology

RMI ≥200 USOC referral to gynaecology.  At point of vetting consider interim USOC request for CT of chest, abdomen and pelvis  with contrast as suggested in Imaging of Gynaecological Malignancy Guidelines, WoSCAN (651).

*If CA125 is not known, recommend this in the report.

Other Adnexal Cysts

Mass type

Ca125 required

Follow up /referral schedule

Hydrosalpinx

no

Refer to gynaecology routine gynaecology referral

Consider STD screen

Appendix 1: referral pathways for adnexal cysts and masses in Postmenopausal women

Editorial Information

Last reviewed: 12/02/2026

Next review date: 28/02/2031

Author(s): Dr Claire Higgins, Consultant Gynaecologist, QEUH, Dr Sarah Woldman, Consultant Gynaecologist, QEUH, Karen Thomson, Lead Sonographer, GGC.

Version: 4

Co-Author(s): Dr David Smith, Consultant, Gynaecology Oncology, PRM, Dr Karen Meadley, Consultant Gynaecologist, PRM.

Approved By: Gynaecology Clinical Governance Group

Document Id: 549

References
  1. SCoR & BMUS Guidelines for Professional Ultrasound Practice. December 2015. Minor Amendments March 2019 ISBN 978-1-909802-30-8
  2. RCOG/ BSGE Joint Guideline Greentop Guideline No. 34. The Management of Ovarian Cysts in Postmenopausal Women, 2016, Minor Update December 2025
  3. NICE Clinical Guideline Ovarian cancer: recognition and initial management CG122, Published: 27 April 2011, Last updated: 02 October 2023 Recommendations | Ovarian cancer: recognition and initial management | Guidance | NICE
  4. Simple Adnexal Cysts: SRU Consensus Conference Update on Follow-up and Reporting Radiology 2019; 293:359–371