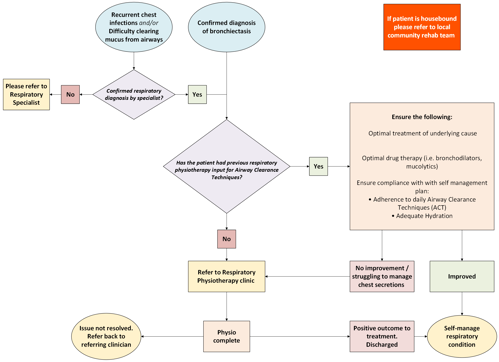
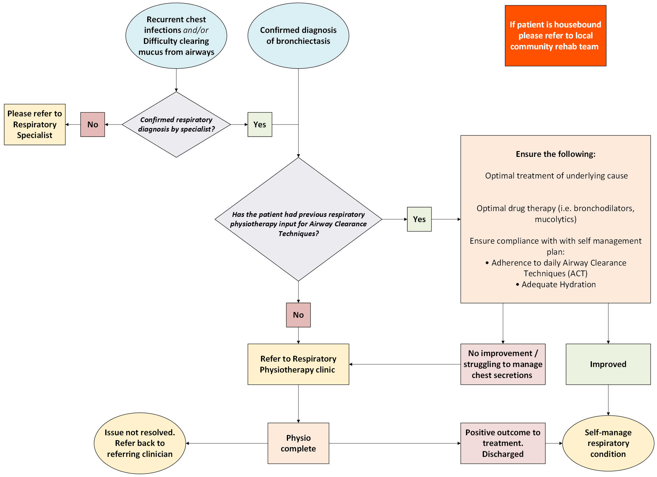
GP Referral Pathway: Airway Clearance

Warning

Referral Pathway: Airway Clearance (Click to Enlarge)

Click to enlarge

Any Queries?

Please contact respiratoryphysiotherapy@lanarkshire.scot.nhs.uk

Editorial Information

Last reviewed: 09/03/2026

Next review date: 09/03/2029

Author(s): NHSL, David Macdonald, Advanced Practice Physiotherapist.

Version: 1.0

Approved By: CGGEG

Reviewer name(s): David MacDonald.

Document Id: March 2026