Please remember there is a Paediatric Clinical Mailbox that can be used for any non-urgent queries: clinical_paediatrics_crosshousehospital@aapct.scot.nhs.uk
Cough
Warning
- Cough is the most common presenting symptom amongst children to primary care.
- Coughing may affect 30% of children at any given time - most are healthy, but some may have serious underlying disease.
- Preschool children may experience between up to 10 respiratory infections per year; it is therefore important to differentiate acute recurrent cough from chronic cough by determining whether there are ongoing symptoms at baseline.
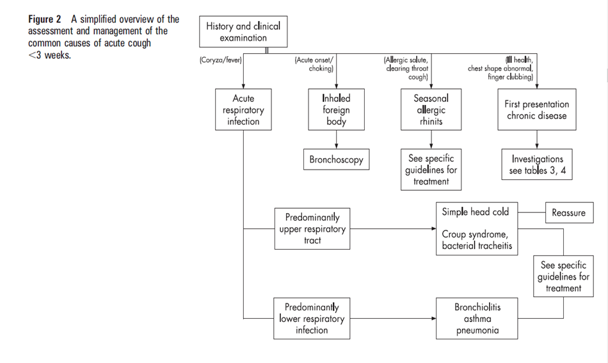
The following two flow diagrams show simplified management pathways for acute and chronic cough, from British Thoracic Society Guidance:


Reproduced with kind permission of , et al1.
- Neonatal-onset cough
- Cough with feeding
- Sudden-onset cough
- Chronic moist cough with phlegm production
- Associated night sweats/weight loss
- Continuous unremitting or worsening cough
- Signs of chronic lung disease (e.g. finger clubbing)
- Persistent fever
- Dyspnoea
- Poor weight gain/weight loss
- Haemoptysis
- Habit/psychogenic cough lasting ≥ 3 months.
Referrals to Paediatrics should be made via the SCI Gateway.
Please note, these are vetted in a timely manner so the priority status of a referral may change upon review.
General Management
- Avoid environmental aero-irritant exposure (e.g. cigarette/tobacco smoke, home pollutants)
- Trial of inhaled steroid for 6-8 weeks twice daily if high probability of asthma with documentation of response with appropriate inhaler technique/spacer.
- Treat allergic rhinitis (allergen avoidance, oral antihistamines, intranasal corticosteroids)
- Reassessment and parental reassurance - isolated coughing is generally due to recurrent viral infections/post-infectious cough if child is otherwise well.
- Unless children have clear peptic symptoms/evidence of acid reflux, routine use of acid suppressing drugs is not recommended.
- Certain patient cohorts are at greater risk of having an ineffective cough, thus making them more susceptible to recurrent aspiration pneumonia and chronic airway disease from micro-aspiration and secretion retention. Conditions include:
- neuromuscular disease
- chest wall deformity
- laryngeal disorders
- tracheostomy
- obstructive airway disease.
A lower threshold for antibiotic treatment for these children can be appropriate and individual cases, where there is no Breathing Management Plan to refer to, can be discussed with the acute paediatric team.
- A child with cystic fibrosis or bronchiectasis should receive their treatment antibiotic for any cough. See patient’s individual breathing management plan or most recent clinic letter.
Referenced source:
1. Shields M.D, Bush A, Everard M.L et al. BTS guidelines: recommendations for the assessment and management of cough in children. Thorax 2008; 63(3): 1–15.
Bibliography
- Burr M.L, Anderson H.R, Austin J.B et al. Respiratory symptoms and home environment in children: a national survey. Thorax 1999; 54: 27 – 32.
- Fifteen-minute consultation: a structured approach to the management of chronic cough in a child. Alviani C, Ruiz G, Gupta A. Arch Dis Child Educ Pract Ed 2018; 103: 65 – 70. doi: 10. 1136/archdischild-2017-313496.
- Management and referral guidelines: top 20 paediatric outpatient conditions. Birmingham Women’s and Children’s Hospital NHS Foundation Trust, December 2018. Available from: https://bwc.nhs.uk/download.cfm?doc=docm93jijm4n2598.pdf&ver=3660.
- Morice A.H, Millqvist E, Bieksiene K et al. ERS guidelines on the diagnosis and treatment of chronic cough in adults and children. Eur Respir J 2020; 55: 1901136. doi.org/10.1183/ 13993003.01136-2019.
- Yilmaz O, Bakirtas A, Ertoy Karagol H.I et al. Children with chronic nonspecific isolated cough. Chest 2014; 145: 1279 – 1285.
- Marchant J.M, Masters I.B, Taylor S.M et al. Utility of signs and symptoms of chronic cough in predicting specific cause in children. Thorax 2006; 61: 694 – 698.
- Marchant J.M, Masters I.B, Taylor S.M et al. Evaluation and outcome of young children with chronic cough. Chest 2006; 129: 1132 – 1141.
- Thorax 2008;63(Suppl III):iii1–iii15. doi:10.1136/thx.2007.077370.