Warning

Background

Inflammatory Bowel Disease (IBD) is a group of inflammatory conditions of the colon and small intestine. This pathway sets out a process of best practice to be followed in the treatment of patients suspected of having IBD.

 

NHS Scotland suspected new diagnosis of IBD pathway

This pathway is intended to be used by primary and secondary care health care professionals who are concerned that a patient may have a yet undiagnosed inflammatory bowel disease.

This pathway is not suitable for patients where malignancy is suspected or those with fulminant symptoms.

For patients meeting the criteria for urgent suspected cancer, please refer to those pathways.

 

 Red flag/alarm symptoms

  • Fever
  • Tachycardia
  • Signs of sepsis

Refer to inpatient services.

Severe symptoms

Consider:

  • if hospital admission is required
  • if delay for repeat tests is appropriate
  • contacting IBD service for further advice

Symptoms persisting >3 weeks

  • Diarrhoea, rectal bleeding or mucus
  • Bloody diarrhoea
  • Abdominal pain, nocturnal defecation
  • Bowel urgency, high stool frequency
  • Incontinence

Clinical history and examination

*See pathway recommendations below 

*the text in the document actually says 'see main document'. Is that referring to a different document or to a part of this one? 

Blood tests

  • Albumin
  • Liver Function
  • Full Blood Count
  • C-Reactive Protein
  • Vitamin B12
  • Ferritin
  • Folate
  • TTG ab
  • Urea and Electrolyte

Stool tests

  • Quantitative Faecal Immunochemical test (qFIT)
  • If qFIT negative and symptoms still ongoing
  • Faecal calprotectin (FCal)
  • Faecal culture/infection screen (including ova cysts/parasites)
  • Stool testing: dependant on lab/health board availability

 

***A patient presenting with isolated small bowel Crohn’s may not have a raised calprotectin and so patients with weight loss (5% body weight) and at least 1 of the following:

  • vomiting
  • abdominal pain
  • diarrhoea

***this part doesn't make sense to me. Does it mean patients with small bowel Crohn’s need to display 5% weight loss and at least 1 of the other symptoms in the list to be considered as possibly having IBD? If yes, could I title this section 'Patients with small bowel Crohn’s disease?

 

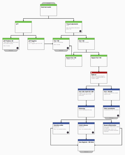
Click on the image below to open the pathway.

Pathway recommendations

Guidance for primary care

Symptoms 

Please indicate where absent or present in the referral to secondary care:

  • Change in bowel habit towards diarrhoea
  • Rectal bleeding or mucus
  • Bloody diarrhoea
  • Abdominal pain
  • Nocturnal defecation
  • Weight loss (>5%) of body weight)
  • Bowel urgency
  • High stool frequency
  • Incontinence

Clinical history

  • Smoking and alcohol history
  • Current weight and last recorded weight
  • Relevant family history
  • Recent changes in medicine
  • Travel history
  • Previous abdominal surgery

Physical examination

  • General: Extra-intestinal manifestations - oral ulcers, skin rash, joint pain, uveitis
  • Abdominal: Pain – localised versus generalised, scars
  • Perineum: Digital Rectal Examination, evidence of fissures, fistula, haemorrhoids

 

***If bowel cancer suspected, refer to local Health Board Urgent Suspicion of Cancer (USOC) guidelines.

***Should this link to the SRG lower GI page instead?

 

Endoscopy scoring (IBD severity) notes for endoscopists

Please see below two scoring methods to help determine severity of disease and inform decisions around treatment choice.

Ulcerative colitis

Mayo Sub Score - The Mayo Endoscopic Subscore (a component of the Mayo Clinic Score), is a four-point scoring system in which patients with normal or inactive, mild, moderate or severe disease are given scores of 0, 1, 2 or 3, respectively.

Score

Disease activity

Endoscopic features

0 Normal or inactive None
1 Mild Erythema, decreased vascular pattern, mild friability
2 Moderate Marker erythema, absent vascular pattern, friability, erosions
3 Severe Spontaneous bleeding, ulceration

 

Crohn's disease

The Simple Endoscopic Score for Crohn's Disease (SES-CD) assesses the size of mucosal ulcers, the ulcerated surface, the endoscopic extension, and the presence of stenosis.

 

SES-CD score key

0 1 2 3
Size of ulcers None

Aphthous ulcers

0-5mm

Large ulcers

5-20mm

Very large ulcers

>20mm

Ulcerated surface None <10% 10-30% >30%
Affected surface Unaffected segment <50% 50-75% >75%
Narrowing None Single stricture, can be passed Multiple strictures, can be passed Stricture(s) cannot
be passed

 

 

SES-CD segmental score

Rectum Sigmoid & left colon Transverse colon Right colon Terminal ileum Total
Size of ulcers           Total 1: 
Ulcerated surface           Total 2:
Affected surface           Total 3:
Narrowing           Total 4:
SES-CD score   

 

References and further resources

Patient resources

NHS inform Illnesses and conditions: Inflammatory bowel disease (IBD

Chron's & Colitis UK. Understanding Crohn's Disease, Ulcerative Colitis and Microscopic Colitis crohnsandcolitis.org.uk

Crohn's & Colitis Foundation What is IBD?

 

References

Royal College of General Practitioners. IBD toolkit Course: Inflammatory Bowel Disease Toolkit

Moran GWGordon MSinopoulou V IBD guideline development group, et al. British Society of Gastroenterology guidelines on inflammatory bowel disease in adults: 2025 Gut 2025;74:s1-s101.

European Chron’s and Colitis Organisation (ECCO). IBD Guidelines ***link in pdf on CfSD website not working***

Royal College of General Practitioners. Diagnosing IBD ***link in pdf on CfSD website not working***

Direct to Test Colonoscopy for IBD Walker GJ, Lin S, Chanchlani N, et al. Quality improvement project identifies factors associated with delay in IBD diagnosis. Aliment Pharmacol Ther. 2020 Aug;52(3):471-480. DOI: 10.1111/apt.15885

IBD Standards Kapasi R, Glatter J, Lamb CA, A etal. Consensus standards of healthcare for adults and children with inflammatory bowel disease in the UK. Frontline Gastroenterol. 2019 Jul 24;11(3):178-187. DOI: 10.1136/flgastro-2019-101260

Truelove & Witts Criteria Travis SP, Farrant JM, Ricketts C, Nolan DJ, Mortensen NM, Kettlewell MG, Jewell DP. Predicting outcome in severe ulcerative colitis. Gut. 1996 Jun;38(6):905-10. DOI: 10.1136/gut.38.6.905

York FCP Testing Jones, A. The York Faecal Calprotectin pathway for primary care. Scarborough, Hull and York Pathology Service 2024 

Chron's & Colitis UK Lower GI primary care diagnostic pathway (Adults)

 

  gjnh.cfsdpmo@gjnh.scot.nhs.uk

  www.nhscfsd.co.uk

@NHSScotCfSD

Centre for Sustainable Delivery

  Scan the code to visit the CfSD website

Editorial Information

Last reviewed: 31/01/2025

Next review date: 31/01/2028

Author(s): Centre for Sustainable Delivery (CfSD).